android lifecycle
Android lifecycle for application developers: guidelines and tips ii document change history document number version date authors description of change. Developer guides. the activity class is an important part of an application's overall lifecycle, and the way activities are launched and put together is a fundamental. Android lifecycle - free download as word doc (.doc / .docx), pdf file (.pdf), text file (.txt) or read online for free. android lifecycle.
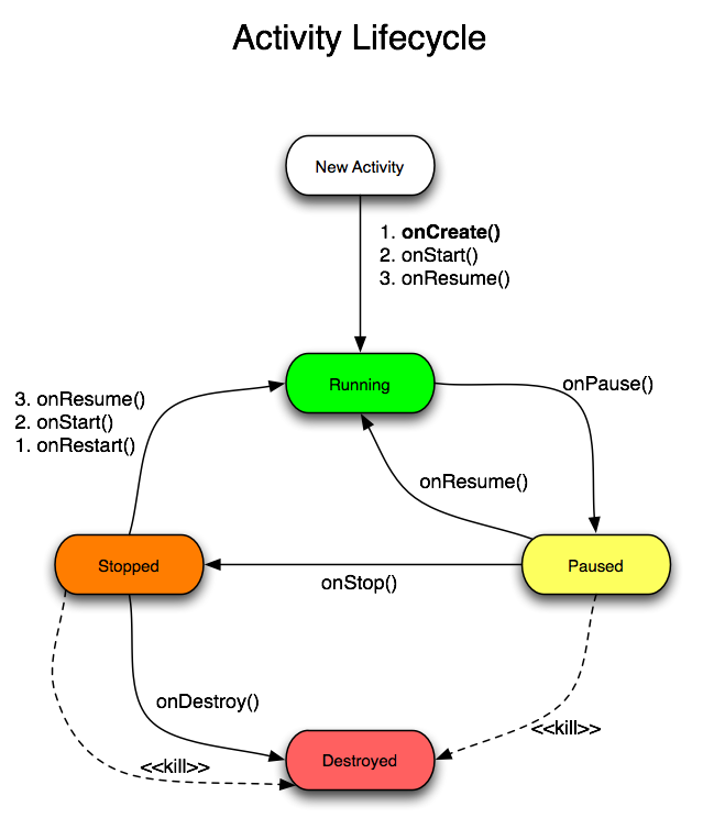
Understanding the android lifecycle this tutorial describes how the android application and activity life cycle works.. Activities are a fundamental building block of android applications and they can exist in a number of different states. the activity lifecycle begins with. Android platform guide. the events are not guaranteed to line up with android's lifecycle, but they can provide guidelines for saving and restoring your state..

0 komentar:
Posting Komentar